Skip to content Skip to sidebar Skip to footer

Elak Cirit Birit: Panduan PDF Lengkap

Bagaimana Cara Mencegah Cirit Birit dengan Buku Panduan PDF yang Berguna

Bagaimana Cara Mencegah Cirit Birit dengan Buku Panduan PDF yang Berguna

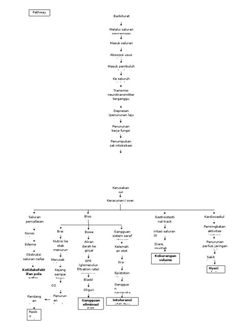
Cirit-birit atau diare adalah kondisi medis yang ditandai dengan buang air besar yang sering dan encer. Kondisi ini dapat disebabkan oleh berbagai faktor, termasuk infeksi, keracunan makanan, dan intoleransi makanan. Cirit-birit dapat berlangsung selama beberapa hari atau minggu, dan dapat menyebabkan dehidrasi dan ketidakseimbangan elektrolit.

Gejala Cirit-Birit

Gejala cirit-birit dapat meliputi:

Cirit Birit

  • Buang air besar yang sering dan encer
  • Sakit perut
  • Mual
  • Muntah
  • Demam
  • Kedinginan
  • Kelelahan
  • Sakit kepala
  • Penurunan berat badan

Penyebab Cirit-Birit

Cirit-birit dapat disebabkan oleh berbagai faktor, termasuk:

Infeksi

  • Infeksi: Cirit-birit dapat disebabkan oleh infeksi bakteri, virus, atau parasit. Infeksi ini dapat ditularkan melalui makanan, air, atau kontak dengan orang yang terinfeksi.

    Makanan" alt="Keracunan Makanan" width="300" height="200">

  • Keracunan Makanan: Cirit-birit dapat disebabkan oleh keracunan makanan, yang terjadi ketika seseorang mengonsumsi makanan yang terkontaminasi dengan bakteri, virus, atau racun.

    Intoleransi Makanan

  • Intoleransi Makanan: Cirit-birit dapat disebabkan oleh intoleransi makanan, yang terjadi ketika seseorang tidak dapat mencerna atau menyerap makanan tertentu. Intoleransi makanan dapat disebabkan oleh kekurangan enzim atau masalah kesehatan lainnya.

Komplikasi Cirit-Birit

Cirit-birit dapat menyebabkan berbagai komplikasi, termasuk:

Dehidrasi

  • Dehidrasi: Cirit-birit dapat menyebabkan dehidrasi, yang terjadi ketika tubuh kehilangan terlalu banyak cairan. Dehidrasi dapat menyebabkan berbagai masalah kesehatan, termasuk kelelahan, pusing, dan bahkan kematian.

    Ketidakseimbangan elektrolit

  • Ketidakseimbangan Elektrolit: Cirit-birit dapat menyebabkan ketidakseimbangan elektrolit, yang terjadi ketika kadar elektrolit dalam tubuh, seperti natrium, kalium, dan klorida, tidak seimbang. Ketidakseimbangan elektrolit dapat menyebabkan berbagai masalah kesehatan, termasuk kelemahan otot, kram, dan aritmia jantung.

    Malnutrisi

  • Malnutrisi: Cirit-birit dapat menyebabkan malnutrisi, yang terjadi ketika tubuh tidak mendapatkan cukup nutrisi. Malnutrisi dapat menyebabkan berbagai masalah kesehatan, termasuk penurunan berat badan, kelemahan otot, dan gangguan fungsi kekebalan tubuh.

Pengobatan Cirit-Birit

Pengobatan cirit-birit tergantung pada penyebabnya. Jika cirit-birit disebabkan oleh infeksi, dokter akan memberikan obat antibiotik. Jika cirit-birit disebabkan oleh keracunan makanan, dokter akan memberikan pengobatan untuk mengatasi gejala keracunan makanan. Jika cirit-birit disebabkan oleh intoleransi makanan, dokter akan menyarankan untuk menghindari makanan yang tidak dapat dicerna atau diserap oleh tubuh.

Pencegahan Cirit-Birit

Cirit-birit dapat dicegah dengan melakukan beberapa hal, seperti:

Mencuci Tangan

  • Mencuci tangan dengan sabun dan air mengalir sebelum makan, setelah menggunakan toilet, dan setelah menyentuh hewan.

    Makanan yang dimasak matang

  • Memasak makanan hingga matang sempurna.

    Hindari Makanan Manis

  • Hindari makanan dan minuman manis.

    Minum Air yang cukup

  • Minum air yang cukup.

    Hindari Makanan pedas

  • Hindari makanan pedas.

    Hindari Makanan berlemak

  • Hindari makanan berlemak.

    Jaga Kebersihan Lingkungan

  • Jaga kebersihan lingkungan.

Buku Panduan PDF yang Berguna untuk Mencegah Cirit-Birit

Untuk membantu Anda mencegah cirit-birit, kami telah menyiapkan buku panduan PDF yang berisi informasi tentang penyebab, gejala, pengobatan, dan pencegahan cirit-birit. Buku panduan ini dapat Anda unduh secara gratis dengan mengklik tautan berikut:

Buku Panduan PDF tentang Cirit-Birit

Kami berharap buku panduan ini dapat membantu Anda mencegah cirit-birit dan menjaga kesehatan Anda.

Kesimpulan

Cirit-birit adalah kondisi medis yang dapat disebabkan oleh berbagai faktor. Cirit-birit dapat dicegah dengan melakukan beberapa hal, seperti mencuci tangan dengan sabun dan air mengalir, memasak makanan hingga matang sempurna, menghindari makanan dan minuman manis, minum air yang cukup, menghindari makanan pedas, menghindari makanan berlemak, dan menjaga kebersihan lingkungan.

FAQ

  1. Apa saja gejala cirit-birit?

Gejala cirit-birit dapat meliputi buang air besar yang sering dan encer, sakit perut, mual, muntah, demam, kedinginan, kelelahan, sakit kepala, dan penurunan berat badan.

  1. Apa saja penyebab cirit-birit?

Cirit-birit dapat disebabkan oleh berbagai faktor, termasuk infeksi, keracunan makanan, dan intoleransi makanan.

  1. Bagaimana cara mengobati cirit-birit?

Pengobatan cirit-birit tergantung pada penyebabnya. Jika cirit-birit disebabkan oleh infeksi, dokter akan memberikan obat antibiotik. Jika cirit-birit disebabkan oleh keracunan makanan, dokter akan memberikan pengobatan untuk mengatasi gejala keracunan makanan. Jika cirit-birit disebabkan oleh intoleransi makanan, dokter akan menyarankan untuk menghindari makanan yang tidak dapat dicerna atau diserap oleh tubuh.

  1. Bagaimana cara mencegah cirit-birit?

Cirit-birit dapat dicegah dengan melakukan beberapa hal, seperti mencuci tangan dengan sabun dan air mengalir, memasak makanan hingga matang sempurna, menghindari makanan dan minuman manis, minum air yang cukup, menghindari makanan pedas, menghindari makanan berlemak, dan menjaga kebersihan lingkungan.

  1. Di mana saya dapat menemukan informasi lebih lanjut tentang cirit-birit?

Anda dapat menemukan informasi lebih lanjut tentang cirit-birit di situs web Kementerian Kesehatan RI, situs web Ikatan Dokter Indonesia, atau situs web Perhimpunan Dokter Spesialis Penyakit Dalam Indonesia.

Post a Comment for "Elak Cirit Birit: Panduan PDF Lengkap"